欢迎您的到来!
手机版
登录OA系统
欢迎您的到来!
网站首页
关于我们
公司简介
|
组织架构
|
团队管理
|
大事记
|
新闻中心
公司新闻
|
项目动态
|
行业资讯
|
活动照片
|
党群建设
党群工作
|
企业文化
|
员工风采
|
建设项目
工程建设
|
能源
|
招标投标
招标公告
|
中标公示
|
招商合作
联系我们
党史学习教育
集团公司党委
|
第一党支部
|
第二党支部
|
第三党支部
|
第四党支部
|
当前位置:
网站首页
>>
招标投标
>>
招标公告
>>
查看详情
招标公告
招标公告
中标公示
站内搜索
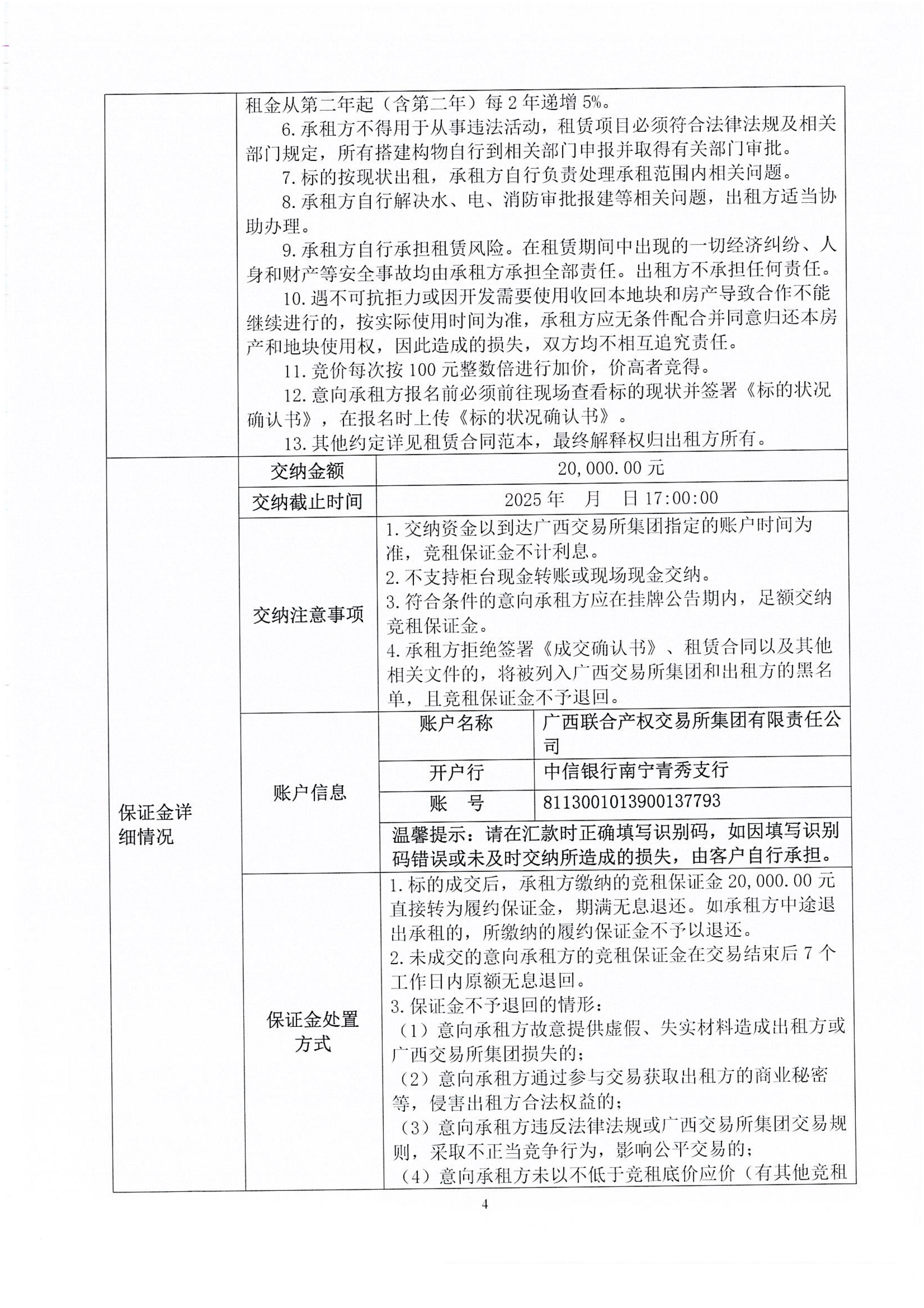
钦州市原妇幼保健院综合楼及240m硬化地整体公开招租项目
日期:
2025-12-04 13:13:57
点击:
3566
属于:
招标公告
上一新闻:
关于犀牛脚盐场养殖塘公开招租的公告
下一新闻:
钦州市东站区D-04地块公开招租项目
钦州市滨海新城投资集团有限公司
版权所有 2023-2028
桂ICP备18001769号-1
桂公网安备 45070202000662号
技术支持:
北部湾软件
电话:0777-3608689 地址:广西钦州市钦南区安州大道588号滨海江语湖15号楼